Vue Router
ใช้ในการจัดการการนำทางภายในเว็บไซต์ที่พัฒนาด้วย Vue.js เพื่อสร้าง Single Page Application (SPA) โดยช่วยจัดการการแสดงผลของแต่ละหน้าอย่างเป็นระบบ ไม่จำเป็นต้องโหลดหน้าเว็บใหม่
การติดตั้ง Vue Router
npm install vue-router@4Import vue-router ใน main.js
import { createApp } from 'vue'
import App from './App.vue'
import { vuetify } from './plugins/vuetify'
import router from './router'
const app = createApp(App)
app.use(vuetify)
app.use(router)
app.mount('#app')
File ตัวอย่าง router/index.js
import { createRouter, createWebHistory } from 'vue-router';
import HomePage from '../views/HomePage.vue';
import AboutPage from '../views/AboutPage.vue';
import UserDetailPage from '@/views/UserDetailPage.vue'
import LoginPage from '@/views/LoginPage.vue'
const routes = [
{ path: '/login', component: LoginPage },
{ path: '/', component: HomePage },
{ path: '/about', component: AboutPage },
{ path: '/user/:id', component: () => UserDetailPage },
];
const router = createRouter({
history: createWebHistory(),
routes,
});
export default router;Folder structure เมื่อมี Router
src/
├── components/
│ ├── Home.vue
│ ├── About.vue
│ └── Profile.vue
├── router/
│ └── index.js
├── views/
│ ├── HomePage.vue
│ └── AboutPage.vue
└── main.jscomponents: เก็บ component ที่สามารถนำไปใช้งานซ้ำได้views: เก็บ component หลักที่ใช้แสดงผลหน้าเว็บrouter: เก็บการตั้งค่า router
การใช้งาน <router-view> และ <router-link>
<router-view>ใช้สำหรับแสดง component ที่ตรงกับ route ปัจจุบัน
<router-view></router-view><router-link>ใช้สำหรับสร้างลิงก์เพื่อเปลี่ยน route โดยไม่ต้องรีเฟรชหน้า
<router-link to="/about">About</router-link>Example
- ปรับ App.vue ให้รองรับ router
<script setup>
import AppLayout from './components/layout/AppLayout.vue'
</script>
<template>
<AppLayout>
<router-view></router-view>
</AppLayout>
</template>Parameter & Query Parameter
Vue Router ยังรองรับการส่งค่า Parameter และ Query Parameter ได้อีกด้วย
Parameter
- แก้ไขใน router file
const routes = [
...
{ path: '/user/:id', component: UserDetailPage },
...
];- เพิ่ม code ใน component
<script setup>
import MyProfile from '@/components/MyProfile.vue'
import { ref } from 'vue'
import { useRoute } from 'vue-router'
const route = useRoute();
console.log(route.params.id);
const firstName = ref('')
const lastName = ref('')
</script>
<template>
<div>
<h1>User Detail Page</h1>
<p>User ID: {{ route.params.id }}</p>
<MyProfile :first-name="firstName" :last-name="lastName"/>
</div>
</template>- ทดสอบเข้า link: http://localhost:8080/user/1

Query Parameter:
เพิ่ม code ใน component:
<script setup>
import MyProfile from '@/components/MyProfile.vue'
import { useRoute } from 'vue-router'
const route = useRoute();
const firstName = route.query.firstname;
const lastName = route.query.lastname;
</script>
<template>
<div>
<h1>User Detail Page</h1>
<p>User ID: {{ route.params.id }}</p>
<MyProfile :first-name="firstName" :last-name="lastName"/>
</div>
</template>ทดสอบเข้า link: http://localhost:8080/user/1?firstname=Pathompat&lastname=Sunapankhao

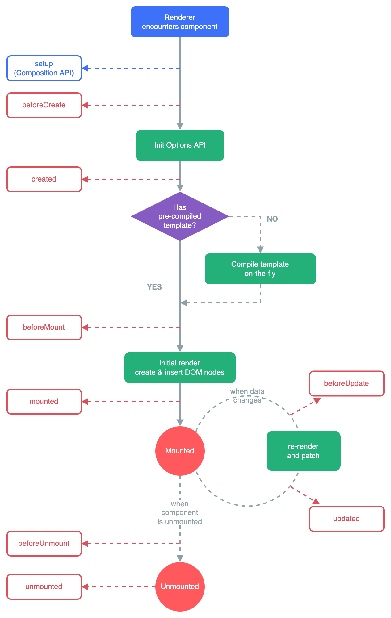
Lifecycle
วงจรชีวิตของ Component ใน Vue.js โดยมีช่วงหลักๆ ที่นิยมใช้งานดังนี้:
onMounted: เรียกใช้หลังจาก component ถูก mountonUpdated: เรียกเมื่อมีการอัปเดต componentonUnmounted: เรียกเมื่อ component ถูกลบออกจาก DOM

Code example: AboutPage.vue
<script setup>
import MyProfile from '@/components/MyProfile.vue'
import { ref, onMounted, onUnmounted } from 'vue'
const firstName = ref('Pathompat')
const lastName = ref('Sungpankhao')
onMounted(() => {
console.log('Component is mounted!');
});
onUnmounted(() => {
console.log('Component is unmounted!');
});
</script>
<template>
<MyProfile :first-name="firstName" :last-name="lastName"/>
</template>Storage Management
เป็นการจัดเก็บข้อมูลฝั่งผู้ใช้งาน (Client-Side) ซึ่งสามารถนำมาใช้เพื่อบันทึกสถานะการใช้งาน การตั้งค่า หรือข้อมูลอื่น ๆ ที่ต้องการให้จำอยู่ระหว่างการใช้งานหรือหลังจากปิดหน้าเว็บแล้วกลับมาใหม่ โดยไม่ต้องส่งกลับไปยังเซิร์ฟเวอร์เสมอไป
Vue.js ไม่มีระบบ storage management ในตัวโดยตรง แต่สามารถใช้ API พื้นฐานของเว็บเบราว์เซอร์อย่าง Local Storage และ Session Storage ได้ง่ายภายใน component
ประเภทของ Storage
1. Local Storage
- เก็บข้อมูลแบบ key-value
- ข้อมูลคงอยู่แม้ปิดหน้าเว็บหรือปิดเบราว์เซอร์
- ใช้ได้กับกรณี: การจดจำชื่อผู้ใช้, theme, language settings
2. Session Storage
- เหมือนกับ Local Storage แต่ข้อมูลจะหายไปเมื่อปิดแท็บหรือปิดเบราว์เซอร์
- ใช้ได้กับกรณี: การเก็บข้อมูลชั่วคราวใน session เช่น token แบบไม่ถาวร หรือค่าที่ต้อง reset ทุก session
การจัดการ Storage ใน Vue.js สามารถทำได้ผ่าน Local Storage หรือ Session Storage
ตัวอย่างการใช้งาน Storage:
// local storage
localStorage.setItem('username', 'JohnDoe');
const username = localStorage.getItem('username');
localStorage.removeItem('username');
// session storage
sessionStorage.setItem('sessionID', 'abc123');
const sessionID = sessionStorage.getItem('sessionID');
sessionStorage.removeItem('sessionID');Example Login
- เพิ่ม
/composables/seUser.jsเพื่อเก็บข้อมูล user หลัง login
import { ref, watch } from 'vue';
export function useUser() {
const username = ref(localStorage.getItem('username') || '');
watch(username, (newVal) => {
localStorage.setItem('username', newVal);
});
return username;
}- สร้างหน้า login page: LoginPage.vue และเพิ่ม route
- เมื่อ login ผ่านจะ save username ไว้ที่ local storage
<script setup>
import { ref } from 'vue';
import { useRouter } from 'vue-router';
import { useUser } from '@/composables/useUser';
const router = useRouter();
const usernameInput = ref('');
const password = ref('');
const user = useUser();
const handleLogin = () => {
if (usernameInput.value && password.value) {
user.value = usernameInput.value;
router.push('/');
} else {
alert('กรุณากรอกข้อมูลให้ครบ');
}
}
</script>
<template>
<v-container class="fill-height" fluid>
<v-row align="center" justify="center">
<v-col cols="12" sm="8" md="4">
<v-card>
<v-card-title class="text-h5">Login</v-card-title>
<v-card-text>
<v-text-field
v-model="usernameInput"
label="Username"
/>
<v-text-field
v-model="password"
label="Password"
type="password"
/>
</v-card-text>
<v-card-actions :style="{ justifyContent: 'right' }">
<v-btn color="primary" @click="handleLogin">Login</v-btn>
</v-card-actions>
</v-card>
</v-col>
</v-row>
</v-container>
</template>s
- ปรับหน้า profile page ให้แสดงผลตาม local storage
<script setup>
import MyProfile from '@/components/MyProfile.vue'
import { ref } from 'vue'
import { useUser } from '@/composables/useUser';
const user = useUser();
const firstName = ref(user.value)
const lastName = ref('')
</script>
<template>
<MyProfile :first-name="firstName" :last-name="lastName"/>
</template>Template Ref
Template Ref ช่วยให้เราสามารถอ้างอิงถึง DOM หรือ component อื่นๆ ใน template ได้ง่ายๆ
<input ref="my-input">Accessing Ref
<script setup>
import { useTemplateRef, onMounted } from 'vue'
// the first argument must match the ref value in the template
const input = useTemplateRef('my-input')
onMounted(() => {
input.value.focus()
})
</script>
<template>
<input ref="my-input" />
</template>ตัวอย่างการใช้งานกับหน้า Login
- focus input เมื่อไม่ได้กรอกข้อมูล
- เช็คความสูงของกล่องข้อมูล
<script setup>
import { ref, onMounted } from 'vue';
import { useRouter } from 'vue-router';
import { useUser } from '@/composables/useUser';
const router = useRouter();
const usernameInput = ref('');
const usernameInputRef = ref(null); // Input login ref
const divLoginRef = ref(null); // div login ref
const password = ref('');
const user = useUser();
const handleLogin = () => {
if (usernameInput.value && password.value) {
user.value = usernameInput.value;
router.push('/');
} else {
alert('กรุณากรอกข้อมูลให้ครบ');
focusUsernameInput();
}
}
const focusUsernameInput = () => {
usernameInputRef.value.focus();
}
onMounted(() => {
console.log(divLoginRef.value.offsetHeight);
});
</script>
<template>
<div class="login-page" ref="divLoginRef">
<h1>Login Page</h1>
<v-container class="fill-height" fluid>
<v-row align="center" justify="center">
<v-col cols="12" sm="8" md="4">
<v-card>
<v-card-title class="text-h5">Login</v-card-title>
<v-card-text>
<v-text-field
v-model="usernameInput"
label="Username"
ref="usernameInputRef"
/>
<v-text-field
v-model="password"
label="Password"
type="password"
/>
</v-card-text>
<v-card-actions :style="{ justifyContent: 'right' }">
<v-btn color="primary" @click="handleLogin">Login</v-btn>
</v-card-actions>
</v-card>
</v-col>
</v-row>
</v-container>
</div>
</template>Assignment
- ใช้ code จาก Assignment หัวข้อที่แล้ว
- เพิ่มระบบ router เข้าไปโดยมีหน้าจอดังนี้
- แสดงข่าวสาร ไทย - กัมพูชา
- หน้า Login
- หน้า User Profile
- ให้เพิ่ม page component สำหรับ แสดงราคาหุ้นโดยให้ user input ได้ว่าต้องการดูหุ้นอะไร
- ใช้ API
https://api.marketstack.com/v2/eod?access_key={key}&symbols={symbol}Reference: https://marketstack.com/dashboard - แสดงผลข้อมูลเป็นการ์ดหรือตารางตามเหมาะสม โดยข้อมูลมีดังนี้
- data.open: ราคาเปิด
- data.close: ราคาปิด
- high: ราคาสูงสุด,
- low: ราคาต่ำสุด,
- name: ชื่อหุ้น,
- exchange_code: ตลาด
- asset_type: ประเภทสินทรัพย์
- price_currency: ค่าเงินที่ใช้
- symbol: ชื่อย่อหุ้น
- โดยที่ user เข้ามาต้องสามารถ input ชื่อย่อหุ้นเพื่อดูข้อมูล หรือเข้าผ่านลิ้งค์ที่มี query parameter ก็ได้ เช่น
http://localhost:8080/market?symbol=AAPL
- ใช้ API
- เพิ่ม page, component สำหรับ แสดง Exchange ทั้งหมดในโลก แสดงผลเป็นการ์ดหรือ table ตามความเหมาะสม
- ใช้ API นี้
http://api.marketstack.com/v2/exchanges?access_key={key} - ข้อมูลที่ต้องการแสดง
- name: ชื่อเต็ม Exchange
- acronym: ชื่อย่อ Exchange
- country_code: code ประเทศ
- city: เมือง
- website: เว็บไซต์ Exchange : ข้อมูลนี้ไม่ต้องแสดง แต่กดปุ่มแล้วให้ไปยังเว็บไซต์นั้นได้
- ใช้ API นี้
Reference
