Cross checking across report, consodilate report
Key Features
Developed a web-based application to support bulk report uploads from multiple departments. The system includes backend processes for report assessment, verification, and correction, as well as cross-report relationship validation. The outcome is a consolidated report used to confirm the accuracy and completeness of reports for the given period
Requirement
- Application support plan period monthly report upload
- Support queued upload report of each department
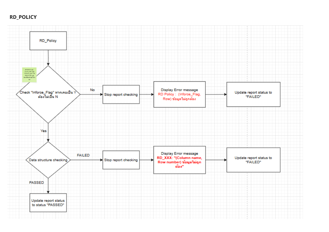
- Support verify and validate report and relationship across report
- Support export consodilated report
Tech stack
- Frontend: Vue.js, Nuxt.js, HTML, CSS, Javascript
- Backend: Nest.js, Javascript, RestAPI, WebSocket
- Database: SQLServer
- Scheduler: Nest.js
Flowchart/Diagram



Screenshot






Git
- No public code