Web application support manufactuting process of notebook
Key Features
Developed a comprehensive web application to support the end-to-end tracking of the notebook manufacturing process. The system includes modules for quotation management, production tracking, document handling, real-time dashboards, user management, QR code access process pages, and public interfaces for customer.
Requirement
- Developing web application for admin, employee, customer
- Support user management for admin, can update role/permission of each users
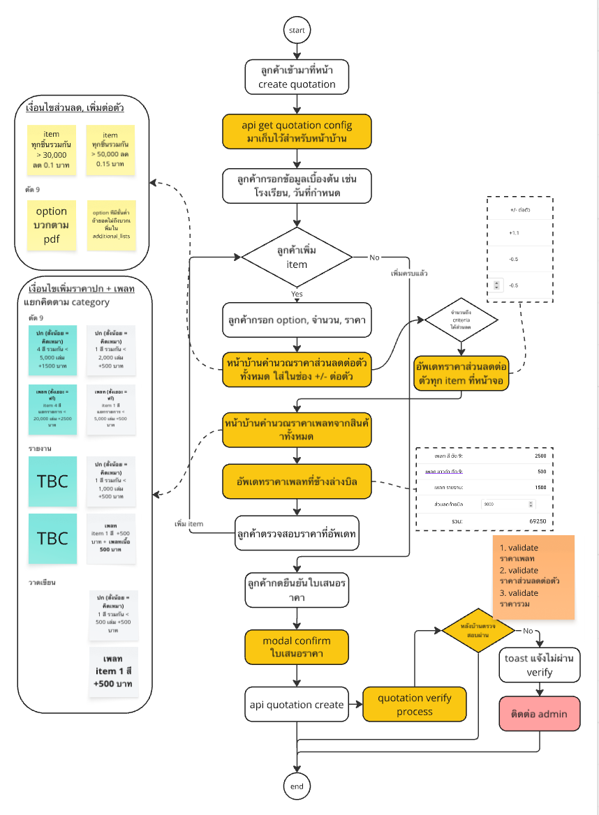
- Support offer quatation and calculating price of each tier of user
- Support Leveling price, Wholesale price, Special tier price
- Customer can tracking manufacturing status by themselves
Tech stack
- Frontend: Vue.js, Nuxt.js, HTML, CSS, Javascript
- Backend: Golang
- Database: MySQL 8.0
- Cache: In-App cache
- Automated test: Playwright
Flowchart/Diagram




Screenshot





Github
GitHub - pathompat/nb-frontend: notebook web application frontend using Nuxt + Vue.js
notebook web application frontend using Nuxt + Vue.js - GitHub - pathompat/nb-frontend: notebook web application frontend using Nuxt + Vue.js
GitHub - pathompat/nb-backend: Notebook factory service backend
Notebook factory service backend. Contribute to pathompat/nb-backend development by creating an account on GitHub.
GitHub - pathompat/nb-playwright: automated test for tickbook service
automated test for tickbook service. Contribute to pathompat/nb-playwright development by creating an account on GitHub.